234 天
近日,工业和信息化部、科学技术部、自然资源部三部门联合印发《“十四五”原材料工业发展规划》(以下简称《规划》),规划提出:
科学投放砂石资源采矿权,合理布局一批大型机制砂石生产基地;重点围绕尾矿、废石全面推进原材料工业固废综合利用;全面建设绿色工厂和绿色园区,加强矿山生态修复,建设绿色矿山;鼓励综合利用复杂共伴生矿及矿山固废。

关于印发“十四五”原材料工业发展规划的通知工信部联规〔2021〕212号
各省、自治区、直辖市、计划单列市及新疆生产建设兵团工业和信息化、科技、自然资源主管部门:
现将《“十四五”原材料工业发展规划》印发给你们,请结合实际,认真贯彻实施。
工业和信息化部
科学技术部
自然资源部
2021年12月21日
“十四五”原材料工业发展规划
原材料工业是实体经济的根基,是支撑国民经济发展的基础性产业和赢得国际竞争优势的关键领域,是产业基础再造的主力军和工业绿色发展的主战场。为贯彻《中华人民共和国国民经济和社会发展第十四个五年规划和2035年远景目标纲要》,提高原材料工业发展质量和效益,制定本规划。
一、发展形势
(一)发展基础
原材料工业包括石化化工、钢铁、有色金属、建材等行业。“十三五”以来,原材料工业转型升级成效显著,综合实力稳步增长,国际竞争力持续增强。规模优势得到新提升。2020年我国原材料工业增加值占规模以上工业的27.4%,粗钢、精炼铜、电解铝、甲醇、尿素、水泥、平板玻璃等产量连续多年保持世界第一。材料种类更加丰富,钢材、铝材、光伏玻璃等自给率超过98%,基本满足了国民经济和国防军工需求。结构调整取得新进展。产能严重过剩行业总量供需基本恢复平衡,1.5亿吨钢铁去产能目标提前完成,严控电解铝、水泥产能取得明显成效。前10家水泥企业集团产业集中度达到58%。企业实力加快提升,2020年我国(不含港澳台)入围世界500强原材料工业企业34家,占入围企业数量的29.1%。创新能力迈上新台阶。研发投入强度由2015年的0.76%提高到2020年的0.9%左右。重点企业主体装备总体达到国际先进水平,建成了170余家国家重点实验室和工程(技术)研究中心、26家国家新材料重点平台。绿色转型呈现新面貌。重点大中型企业吨钢综合能耗较2015年下降4.7%,原铝综合交流电耗比世界平均水平低6.9%,吨钢二氧化硫排放量、建材工业万元工业增加值二氧化碳排放量较2015年分别下降46%、16.5%,总体达到世界先进水平。资源综合利用水平稳步提高,水泥窑协同处置系统已投入运行168套。电石渣实现全部利用,磷石膏综合利用率达到40%。智能制造达到新水平。通过两化融合管理体系评定的原材料企业2200余家,大型原材料企业两化融合水平61.1,高于全国平均水平9.1%。原材料工业关键工序数控化率65.7%,其中石化企业73.8%,高出全国平均水平21.7个百分点。建成了60个智能制造工厂、数字化车间。
(二)发展环境
“十四五”时期,原材料工业进入高质量发展新阶段,机遇前所未有,挑战更加严峻,机遇和挑战呈现许多新变化。从机遇看,新发展格局加快构建,国内超大规模市场优势进一步发挥,特别是新兴领域和消费升级对高端材料的需求,为原材料工业持续健康发展提供了广阔空间。我国公平竞争的市场体系日趋完善,特别是各种资源要素向优势领域、企业集聚,为原材料工业强化产业链韧性提供了基础支撑。新一轮科技革命和产业变革重塑全球经济结构,特别是新一代信息技术和制造业深度融合,为原材料工业转型升级锻造新优势提供了动力源泉。从挑战看,面对经济全球化逆流和新冠肺炎疫情广泛影响,产业链供应链安全风险凸显,拓展国际市场难度明显增加。面对高质量发展新阶段的新形势,钢铁、电解铝、水泥等主要大宗原材料产品需求将陆续达到或接近峰值平台期,规模数量型需求扩张动力趋于减弱。面对资源能源和生态环境的强约束,碳达峰碳中和的硬任务,人民群众对安全生产的新期盼,原材料工业绿色和安全发展的任务更加紧迫。
当前,原材料工业存在的短板和瓶颈依然突出,中低端产品严重过剩与高端产品供给不足并存,关键材料核心工艺技术与装备自主可控水平不高,绿色低碳发展任重道远,数字化水平难以有效支撑高质量发展,关键战略资源保障能力不强等问题亟待加快解决。面对新形势、新要求,要保持战略定力,增强底线思维,坚持系统观念,加速推动原材料工业体系优化开放与高质量发展。
二、总体要求
(一)指导思想
坚持以习近平新时代中国特色社会主义思想为指导,全面贯彻党的十九大和十九届历次全会精神,立足新发展阶段,完整、准确、全面贯彻新发展理念,加快构建新发展格局,以推动高质量发展为主题,以深化供给侧结构性改革为主线,以改革创新为根本动力,以满足人民日益增长的美好生活需要为根本目的,统筹发展和安全,着眼提升产业基础高级化和产业链现代化水平,着力优化传统产业和产品结构,培育壮大新材料产业,加速信息技术赋能,补齐产业链短板,实现低碳可循环,促进产业供给高端化、结构合理化、发展绿色化、转型数字化、体系安全化,为推动制造强国建设再上新台阶,为全面建设社会主义现代化国家开好局、起好步提供有力支撑。
(二)基本原则
——创新引领。把技术创新作为第一动力,促进各类创新要素向企业集聚,加强产学研用横向合作,强化工艺技术、加工装备和信息化技术的纵向协同,健全产业创新生态,强化共性基础技术供给,突破战略关键技术,推动技术创新和产业发展融合,加快成果产业化规模化应用。
——市场主导。把尊重市场规律作为基本遵循,充分发挥市场在资源配置中的决定性作用,强化企业在投资决策、技术选择等方面的主体地位。遵循原材料工业发展规律,更好发挥政府作用,注重战略规划引导、标准法规制定、市场秩序维护、产业安全保障等,营造良好发展环境。
——供需协调。把满足内需作为优先任务,立足新发展格局新要求,稳定原材料工业合理比重,强化资源保障,提高供给质量,促进原材料工业耦合发展,强化上下游衔接,形成需求牵引供给、供给创造需求的高水平动态平衡。
——绿色安全。把绿色安全作为发展底线,围绕碳达峰碳中和目标,提高能源资源节约和环境保护水平,强化全产业链、全生命周期绿色低碳安全发展,着力提升重点行业本质安全水平,实现经济效益与生态效益、社会效益的有机统一。
(三)发展目标
到2025年,原材料工业保障和引领制造业高质量发展的能力明显增强;增加值增速保持合理水平,在制造业中比重基本稳定;新材料产业规模持续提升,占原材料工业比重明显提高;初步形成更高质量、更好效益、更优布局、更加绿色、更为安全的产业发展格局。
——供给高端化水平不断提高。先进基础材料高端产品质量稳定性可靠性适用性明显提升。部分前沿新材料品种实现量产和典型应用。突破一批重点战略领域关键基础材料。协同创新体系更加高效完善,国家新材料平台体系初步建成。新材料产业创新能力明显提升,重点行业研发投入强度达到1.5%以上,掌握一批具有自主知识产权的关键共性核心技术。
——结构合理化水平持续改善。粗钢、水泥等重点原材料大宗产品产能只减不增,产能利用率保持在合理水平。重点领域产业集中度进一步提升,形成5~10家具有生态主导力和核心竞争力的产业链领航企业。产业布局与生产要素更加协同,在原材料领域形成5个以上世界级先进制造业集群。化工园区集约水平显著提升,形成一批石化产业基地。
——发展绿色化水平大幅提升。钢铁、有色金属、建材等重点行业能源消耗总量、碳排放总量控制取得阶段性成果。钢铁行业吨钢综合能耗降低2%,水泥产品单位熟料能耗水平降低3.7%,电解铝碳排放下降5%。重点行业单位产值污染物排放强度、总量实现双下降,各行业实现稳定达标排放,新建项目满足超低排放标准。工业废渣等固体废物综合利用率进一步提高。
——产业数字化转型效应凸显。智能制造能力成熟度3级及以上企业20%以上,关键工序数控化率70%以上,钢铁等重点领域关键工序数控化水平进一步提升。重点行业数字化、网络化、智能化水平显著提高,企业网络安全防护能力加快建设,建设100个以上智能制造示范工厂,10家以上工业互联网平台。
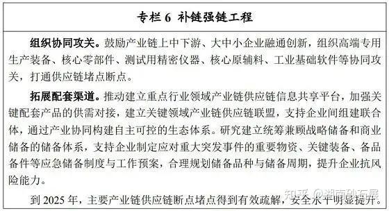
——体系安全化基础更加扎实。战略资源保障能力大幅提升,形成基本稳定的资源保障体系。重点行业关键生产工艺技术及装备自主可控水平大幅提高,产业链断点堵点显著减少。重点行业本质安全水平大幅提升。城镇人口密集区危险化学品生产企业搬迁改造任务全面完成。
到2035年,成为世界重要原材料产品的研发、生产、应用高地,新材料产业竞争力全面提升,绿色低碳发展水平世界先进,产业体系安全自主可控。
三、促进产业供给高端化
(一)健全创新体系
强化创新平台载体支撑。鼓励优势企业积极参与国家重点实验室建设及体系重组,建设重点领域国家制造业创新中心,支持建立省级创新中心。支持转制院所整合产业链和创新链,组建产业共性技术研究平台,提升绿色选冶、高端加工、稳定制备等工程化能力。支持地方结合本地实际采取多种形式建设国家重点新材料中试平台。加大新材料产业计量测试中心、平台和联盟建设。继续组织国家新材料生产应用示范、测试评价等平台建设,协同推进产品设计、研制生产、系统验证、批量应用。完善创新服务支撑体系,建立国家新材料科研设施公用平台。建立新材料数据中心,提高数据服务产业发展的能力。
优化完善创新机制生态。支持原材料企业加大投入,联合下游企业、高校、科研院所,围绕工艺、装备、产品等方面,开展基础研究和应用创新。制定国有企业科技人才薪酬激励政策,在业绩考核、研发投入、工资总额、人才待遇等方面给予激励政策支持。选择一批创新基础好的企业,试行享受高校及科研院所同等科技成果转化政策,放开员工持股限制,在绩效考核中调高创新成果转化等相关指标权重,对作出突出贡献的核心骨干人员给予倾斜。加强国际交流合作,吸引国外重点企业、研究机构来华投资建厂和设立研发中心,鼓励中外机构合作开展材料技术创新研究。支持企业设立境外材料技术和装备研发机构,开展国际技术创新合作。
(二)攻克关键技术
加强产学研用深度融合,推进科研院所、高校、企业科研力量优化配置和资源共享,攻克复杂矿床及超深井矿山安全高效开采等矿山工艺技术;攻克成分组织均匀性控制、原料均化提纯等工艺装备技术,提高产品性能及其稳定性;攻克电石法聚氯乙烯生产无汞化、低温低浓度烟气脱硫脱硝、细颗粒物化学团聚强化除尘、固废(危废)协同处置及资源化利用等污染物防治和资源综合利用技术,提高资源能源利用率和超低排放水平;攻克在线检测调控、原料物性快速识别和评价、设备全生命周期管理、故障诊断与预测性维护等智能制造技术,提升全要素生产率。组织先进适用技术推广,滚动制定发布重点行业先进适用技术目录。

(三)突破关键材料
坚持材料先行和需求牵引并重,聚焦国防建设、民生短板和制造强国建设重大需求,滚动制定关键材料产品目录,制定发布技术路线图。实施关键短板材料攻关行动,采用“揭榜挂帅”“赛马”等方式,支持材料生产、应用企业联合科研单位,开展宽禁带半导体及显示材料、集成电路关键材料、生物基材料、碳基材料、生物医用材料等协同攻关。实施大宗基础材料巩固提升行动,引导企业在优化生产工艺的基础上,利用工业互联网等新一代信息技术,提升先进制造基础零部件用钢、高强铝合金、稀有稀贵金属材料、特种工程塑料、高性能膜材料、纤维新材料、复合材料等综合竞争力。实施前沿材料前瞻布局行动,支持科研单位联合企业,把握新材料技术与信息技术、纳米技术、智能技术等融合发展趋势,发展超导材料、智能仿生、增材制造材料等,推动新的主干材料体系化发展,强化应用领域的支持和引导。实施材料基因工程计划,探索材料研发新模式的试点应用。实施关键材料应用推广行动,优化重点新材料首批次应用保险补偿机制,通过首台(套)、绿色建材推广等措施促进新材料应用。

(四)提高产品质量
加强质量管理和过程管控。持续开展原材料工业质量提升行动,提高产品质量的稳定性、可靠性和适用性。推广普及卓越绩效、质量诊断、质量持续改进等先进生产管理模式。引导企业加强全面质量管理,加大产品测试评价、设备维修保障、人员岗位培训、供应商质量管控、用户投诉反馈、制造风险分析等环节工作力度。加强质量管理数字化创新与应用,引导企业充分利用云计算、大数据、区块链、人工智能、工业互联网等新一代信息技术手段,推广先进成型和加工方法、在线检测、智能制造等,建立满足应用需求的生产过程控制及质量管控体系,健全化肥、水泥、防水材料、隔热保温材料等产品全生命周期质量控制和追溯机制。
推进产品标准和品牌建设。以国际先进质量标准为标杆,加强材料标准体系化建设,完善和修订“十四五”原材料工业标准体系,建立覆盖产品全生命周期、上下游协同的标准体系,促进资源节约和材料合理应用。聚焦重大技术装备、重大工程等需要,培育一批耐候钢、轴承钢、航空铝材、高性能混凝土、人工晶体、复合材料等高端材料团体标准。围绕消费升级、绿色发展等方向,修订和提升建筑用钢、铜水(气)管、防水保温材料、装饰装修材料、生物基材料等大宗材料及产品标准。深度参与国际标准化工作,牵头制定优势行业国际标准。引导企业强化品牌发展战略,鼓励企业制定高于推荐性标准相关技术要求的企业标准。鼓励石化化工、钢铁、有色金属、建材等行业协会及专业机构开展品牌培育管理体系行业标准宣贯、质量标杆和品牌评价活动,加强行业自律,加大产业集群质量品牌、企业品牌等培育和宣传力度,提高品牌影响力。
健全质量评价和认证体系。组建质量提升技术基础公共服务平台,提升矿产品、冶炼产品、烧结产品、加工材等产品稳定性试验验证、环境适应性评价、故障与缺陷分析、计量认证等质量评价能力,完善质量评价体系,推动过程能力评价。开展原材料工业企业计量能力提升行动,鼓励企业完善测量管理体系,加强测量设备确认和测量过程控制,建立企业计量保障体系。推动钢铁、有色金属、建材等行业开展质量分级评价,加强与产品标准、计量、检测技术的有效衔接。持续开展绿色建材认证。建立新材料认证体系,支持市场化、专业化第三方高端质量认证机构建设,推进质量符合性、工艺稳定性、服役适用性的全产业链、全生命周期、全域评价示范,打造国际化认证品牌,积极推进国际认证机构间认证结果与评价标准互认。
四、推动产业结构合理化
(一)巩固去产能成果
严控新增产能。完善并严格落实钢铁、水泥、平板玻璃、电解铝行业产能置换相关政策,防止铜冶炼、氧化铝等盲目无序发展,新建、改扩建项目必须达到能耗限额标准先进值、污染物超低排放值。严控尿素、磷铵、电石、烧碱、黄磷等行业新增产能,新建项目应实施产能等量或减量置换。鼓励各地区扩大原材料行业产能置换实施范围,提高淘汰落后标准,利用综合标准依法依规推动落后产能退出。严禁新建《产业结构调整指导目录》中限制类和淘汰类项目。
健全长效机制。研究建立运用碳排放、污染物排放、能耗总量等手段遏制过剩产能扩张的约束机制。对达不到超低排放要求、竞争力弱的城市钢厂以及大气污染防治重点区域城市钢厂采取彻底关停、转型发展、就地改造、搬迁改造等方式,推动转型升级。实施水泥常态化错峰生产,探索建立钢铁等行业错峰生产机制。强化石化、现代煤化工产业规划和规划环境影响评价,结合“十三五”实施效果和碳达峰碳中和要求,科学确定行业发展合理规模。实施节能审查,严格控制石化化工、钢铁、建材等主要耗煤行业的燃料煤耗量。健全防范产能过剩长效工作机制,畅通举报渠道,强化联合执法,加强行业预警,充分利用卫星监测、大数据等技术手段,加大违法违规新增产能行为的查处力度,持续保持高压打击态势。
(二)引导合理布局
优化新建产能布局。贯彻国家区域重大战略、区域协调发展战略、主体功能区战略,依据国土空间规划,推动原材料工业空间布局调整优化。落实石化产业规划布局方案,严禁新建规划外对二甲苯和乙烯项目。优化危险化学品生产布局,禁止在化工园区外新建、扩建危险化学品生产项目,危险化学品生产项目外部安全防护距离要符合相关要求。推进重点流域化工企业搬迁改造,进入合规的化工园区。鼓励钢铁冶炼项目依托具备条件的现有钢铁冶炼生产厂区集聚建设。沿海地区有序布局利用境外资源的氧化铝等项目。科学投放砂石资源采矿权,合理布局一批大型机制砂石生产基地。支持地方结合自身优势和产业基础,合理布局符合战略性新兴产业分类目录的新材料项目。
推进规范化集群化发展。制定化工园区认定条件,指导地方认定一批化工园区,引导化工企业集聚规范化发展。推动石化化工行业探索现代煤化工与传统炼化产业、可再生能源发电制氢产业互补发展,引导钢铁行业依托城市矿山建设分布式短流程钢厂,促进电解铝行业布局由“煤—电—铝”向“水电、风电等清洁能源—铝”转移,推动建材行业向协同处置废弃物的循环经济发展模式转变。推动原材料领域国家新型工业化产业示范基地建设,促进产业集聚向集群转型提升。聚焦产业基础好、比较优势突出、技术领先的行业细分领域或重点产品,发挥产业链龙头企业引领带头作用,推动要素聚集和价值提升,强化专业化协作和配套能力,打造一批石化化工、钢铁、有色金属、稀土、绿色建材、新材料产业集群。及时发布产能预警,防止地方盲目重复建设。
(三)优化组织结构
做大做强龙头企业。坚持市场主导和政府推动相结合,清除跨地区兼并重组障碍,清理市场分割、地区封锁等限制,协调解决企业跨地区兼并重组重大问题,支持企业加快跨区域、跨所有制兼并重组,提高产业集中度,开展国际化经营。在石化化工、钢铁、有色金属、建材等行业,培育一批具有生态主导力和核心竞争力的产业链领航企业,做强做大稀土企业集团,鼓励稀有金属企业加快整合。发挥化工、建材行业龙头企业引领作用,推动企业改组改制。对于完成实质性兼并重组的钢铁等行业企业给予产能置换支持政策。完善行业规范管理,促进市场要素向优势企业集中。鼓励金融机构按照风险可控、商业可持续原则,向实施兼并重组、转型升级的原材料企业提供综合性金融服务。
培育壮大中小企业。提高原材料行业中小企业创新能力和专业化水平,鼓励龙头企业将配套中小企业纳入共同的产业链管理、质量管理、标准管理、合作研发管理等,建立稳定的供应、生产、销售等协作配套关系,实现大中小企业融通发展。重点围绕原材料产业链先进基础工艺、核心基础零部件等方面,培育一批专精特新“小巨人”企业、制造业单项冠军企业。
(四)推进产业协同
扩大中高端材料内需。面向新型基础设施建设、高端装备、新型城镇化建设、交通水利等重大工程建设和人民美好生活要求,加快传统材料升级换代,破除制约材料应用的隐形壁垒和不合理规定。修订完善设计和应用规范,拓展绿色建材等成熟产品内需市场,推动绿色建材应用及试点城市建设,推广装配式建筑和钢结构住宅,挖掘高性能铝材等高端材料消费潜能。大力开拓传统产品新市场、新用途,不断提升传统产业竞争优势和竞争效率。强化原材料工业供需结构匹配,减少无效供给,扩大有效供给,提高供给结构对需求结构的适应性,推动形成需求牵引供给、供给创造需求的高水平动态平衡。
加强上下游衔接联动。原材料企业加强与上下游企业协同共生、耦合发展,向生产零部件、部品化延伸,向提供一体化的材料系统化解决方案转变。采用研发早期介入、后期持续改进的合作模式,推动商业模式创新和业态创新,促进生产型制造向服务型制造转变。支持行业协会搭建供需衔接平台。建立健全航空材料、重型燃气轮机材料、集成电路材料、新能源汽车驱动电机用稀土永磁材料、生物医用材料、建筑用热轧型钢等上下游合作机制。发挥龙头企业对新材料创新应用带动作用。支持第三方机构组织开展重点材料“一条龙”应用示范推进工作。
五、加快产业发展绿色化
(一)积极实施节能低碳行动
围绕碳达峰、碳中和目标节点,强化碳效率发展理念,全面实施碳减排行动,将碳排放纳入环境影响评价,发挥减污降碳协同效应。制定石化化工、钢铁、有色金属、建材等重点行业碳达峰实施方案,确保2030年前实现达峰,鼓励有条件的行业、企业率先达峰。支持企业实施原料、燃料替代,加快推进工业煤改电、煤改气,提高可再生资源和清洁能源使用比例。支持企业利用余热余压发电、并网。支持钢铁、水泥等重点行业构建生产全过程碳排放统计核算、监测与评估体系。加快推进原材料企业节能低碳改造升级,鼓励企业建设能源管理中心,深入实施能源梯级利用。优化产品贸易结构,鼓励增加初级加工产品进口,严格控制高耗能、低附加值产品出口。加强重点行业节能监察,贯彻强制性单位产品能耗限额标准。开展工业节能诊断服务。严格落实钢铁、水泥、电解铝等重点行业阶梯电价政策,完善有利于绿色低碳发展的差别化电价政策。

(二)推进超低排放和清洁生产
推进实施钢铁行业超低排放改造,研究推动化工、焦化、电解铝、铜冶炼、铅锌冶炼、水泥、玻璃、耐火材料、石墨深加工、陶瓷等重点行业实施超低排放。鼓励石化化工企业开展初期雨水收集处理,石化化工、钢铁等行业组织企业开展内部节水改造。对生产、使用、排放优先控制化学品的企业,实施强制性清洁生产审核,推动石化化工、有色金属、建材等重点行业制定清洁生产改造提升计划,创新原材料重点行业清洁生产推行模式。加强工业园区尾气资源集中规划管理和水梯次利用、集中处理,推进工业尾气循环化、清洁化、高值化利用。加强有色金属行业重金属污染治理,无害化处理含砷冶炼渣、铝灰等危险废物。限制和逐步淘汰高毒、高污染、高环境风险化工产品和工艺技术,禁止非法生产、使用持久性有机污染物,禁止非法生产添汞产品。支持企业研究开发、推广应用减少工业固废产生量和降低工业固废危害性的生产工艺和设备。强化产品全生命周期绿色发展理念,大力推广绿色工艺和绿色产品。引导企业和园区开展卓越环保绩效管理,加强智能管控一体化治理,全面建设绿色工厂和绿色园区。加强矿山生态修复,建设绿色矿山。制修订一批环保排放、节水等重点标准。
(三)提升资源综合利用水平
支持资源高效利用,持续提升关键工艺和过程管理水平,提高一次资源利用效率,从源头上减少资源能源消耗。全面推进原材料工业固废综合利用,重点围绕尾矿、废石、粉煤灰、赤泥、冶炼渣、电解锰渣、工业副产石膏、化工废渣、废弃纤维及复合材料等,建设一批工业资源综合利用基地,在重点地区建设尾矿废渣、磷石膏、电解锰渣等综合利用和钢铁有色协同处置含锌二次资源项目,以及煤气化炉、水泥窑、大型烧结砖隧道窑协同处置废弃物等示范线,加快实现无害化、减量化、资源化处置。鼓励在全国范围内实施磷石膏“以渣定产”。加快塑料污染治理和塑料循环利用,推进生物降解塑料的产业化与应用。发展提升资源综合利用效率的建材联产系统。推进原材料工业生产过程中优先使用再生水、海水等非常规水,减少新水取用量。推动石化化工、钢铁等行业废水深度处理与循环利用,创建一批工业废水循环利用示范企业、园区。鼓励有条件的地区推进石化化工、钢铁、有色金属、建材、电力等产业耦合发展,建立原材料工业耦合发展园区,实现能源资源梯级利用和产业循环衔接。完善资源价格形成机制。
六、加速产业转型数字化
(一)加快制造过程智能化
推进数字化基础设施建设。鼓励企业结合生产工艺条件改造,加快智能传感器、处理器、网关、仪器仪表等数字化工具和设备部署,提升矿石采选、冶炼加工、化工反应等生产现场的实时感知和数据采集能力。建立统一的数据集成和管理平台,实现对研发、生产、经营、运维等全流程数据集中管理。鼓励有条件的企业应用5G等新一代信息技术对网络进行升级,建设泛在感知互联的工厂运行环境。
提高生产智能化水平。鼓励企业开发应用基于数据驱动、机理模型、经验模型、仿真模型的先进工艺控制系统,优化生产作业设备运行参数。建立面向原料进料、反应过程、冶炼过程、质量控制、污染物排放、能源消耗等重点环节的实时监控、异常工况预警、全流程动态调度、智能处置。构建面向主要生产场景、工艺流程、关键核心设备的数字孪生模型。鼓励劳动强度大、作业环境恶劣、安全风险较大、精度要求高的岗位应用机器人。建立集成客户服务、经营管理、生产执行和过程控制等信息的企业管理与经营决策系统。
加快企业管理体系变革。支持企业开展两化融合管理体系贯标试点示范与分级贯标评定。组织开展两化融合度评估,明确不同融合度企业的发展重点和提升路径,引导企业逐级或跨级提升信息技术融合应用水平。支持优势企业两化融合先进实践经验的推广复制,将配套企业纳入共同的供应链协同、质量管控、合作研发等管理体系中,带动产业链上下游企业智能化水平提升,增强产业链供应链安全。支持中小企业加快转型升级,推动新一代信息技术在研发设计、生产制造、经营管理、产品服务等环节的普及应用和协同创新。
(二)推动工业互联网赋能
加快原材料工业互联网标识解析二级节点建设,推动标识解析在供应链协同、产品追踪溯源、库存管理等方面的探索应用。鼓励龙头企业打造和各企业之间的网络化协作平台,实现多生产基地的资源共享与协同制造。鼓励产业链龙头企业打造企业级工业互联网平台,实现产业链供应链一体化,构建面向特定行业和区域的特色型工业互联网平台以及专业技术型工业互联网平台。鼓励企业基于平台打通企业端与用户端数据,以下游客户需求为导向,对产品结构和制造流程进行重构,实现从大规模批量生产向大规模定制化生产转变。打造跨行业跨领域工业互联网平台,探索原材料行业与物流、城建、能源等行业的跨领域融通。鼓励原材料细分行业龙头企业、第三方机构等牵头打造专业化、特色化的原材料工业互联网平台,推动关键设备的数字化改造和上云上平台。聚焦重点环节培育和推广一批流程管理工业APP和解决方案,为中小企业提供研发设计、软件使用、生产制造、设备运维、经营管理、仓储物流等服务。加快探索原材料工业与“5G+工业互联网”融合发展,打造更多典型应用场景,赋能企业提质降本增效。
(三)夯实数字化支撑基础
分行业推进智能制造标准体系建设。搭建智能制造标准试验验证平台,在重点行业与领域加快开展标准试点与推广。支持组建行业智能制造联盟、设立专家委员会。分行业、分场景培育一批原材料智能制造系统解决方案供应商、工业互联网服务供应商,遴选、发布供应商名录。针对原材料工业特点,形成一批数字化智能化系统解决方案。加大信息化与专业化结合的复合型人才、团队培养力度,形成一批原材料工业数字化智能化发展领军队伍。深化实施原材料生产企业工业互联网网络安全分类分级管理,推动商用密码技术应用,提升重点行业企业工业互联网安全防护能力。

七、保障产业体系安全化
(一)提高资源保障能力
合理开发国内矿产资源。加大铁矿石、铜、钾等紧缺性矿产资源探矿力度,积极开展现有矿山深部及外围找矿。落实税收优惠政策,鼓励采取减少矿业固体废物产生的先进工艺和设备,高效集约利用低品位矿,鼓励综合利用复杂共伴生矿及矿山固废。划定生态保护红线等控制线时,与战略性矿产资源区域充分衔接。适当新建高标准矿山,强化国内矿产资源“压舱石”作用和基础保障能力。优化年度开采总量控制指标管理机制,科学调控稀土、钨等矿产资源的开采规模。完善矿产资源权益金政策。
拓展多元化资源供给渠道。开发“城市矿山”资源,支持优势企业建立大型废钢及再生铝、铜、锂、镍、钴、钨、钼等回收基地和产业集聚区,推进再生金属回收、拆解、加工、分类、配送一体化发展。构建国家和企业共同参与,产品储备和资源地储备相结合的矿产资源储备体系。完善矿石交易市场体系,形成公开透明、公正合理的定价机制。推进矿产资源领域国际合作,按照平等互利、合作共赢原则,优化境外投资结构和布局,规范有序参与境外资源开发,增强矿产资源全球经略能力。鼓励轻烃等低碳石化原料进口。严格执行再生资源进口标准,推进优质再生资源进口。

(二)增强配套支撑能力
拓展配套供应渠道。梳理原材料重点行业产业链供应链短板,开展关键设备、零部件、仪器仪表、原辅料等供应安全评估,制定配套供应保障工作预案。推动建立重点行业领域产业链供应链信息共享平台,加强关键配套产品的供需对接。支持企业建立应对产业链供应链安全的工作机制,建立健全储备体系,提高应急保供能力。鼓励企业制定实施“备胎”计划,推动供应渠道多元化布局。支持产业集聚区开展第三方备品备件原辅料供应服务。
强化短板装备开发应用。围绕地压监测装备、协同熔炼技术装备、大型熔铸设备、新型速凝冶炼设备等专用生产装备,高精密轴承、特种阀门、高压泵等关键零部件,无损检测设备等精密仪器仪表,支持上下游企业、科研院所与配套企业开展联合攻关,加快突破瓶颈制约,增强产业链供应链自主可控能力。利用首台(套)重大技术装备保险补偿机制,鼓励企业积极开发使用创新装备。适时调整重大技术装备和产品进口关键零部件、原材料商品目录,营造公平竞争的市场环境。

(三)提升安全生产水平
强化企业本质安全。坚持人民至上、生命至上,加大安全技术改造力度,淘汰达不到安全生产要求的技术装备。推动企业源头治理,降低安全风险,提高企业本质安全水平。落实好工业互联网+安全生产行动计划,利用信息化手段,构建基于工业互联网的安全生产感知、监测、预警、处置和评估体系,研究制定重点行业工业互联网+安全生产实施指南,开展试点示范。推进化工园区智慧化建设,推动城镇人口密集区危险化学品生产企业搬迁改造。
推动企业落实主体责任。指导企业落实安全生产法律法规标准体系,强化安全风险防范意识,履行安全生产主体责任,提升安全生产管理水平。支持、鼓励企业推进安全生产标准化建设,强化安全技术和管理团队作用,做好安全生产培训。指导企业完善重点部位、关键环节和重大危险源的监测预警机制,建立健全安全生产风险分级管控和隐患排查治理体系。
八、保障措施
(一)强化规划实施
加强部门协同和上下联动。国家有关部门按照职责分工,抓好相关工作落实。各地加强与本规划的衔接,将规划主要内容和重大工程纳入本地区重点工作安排。石化化工、钢铁等重点行业围绕规划目标任务,结合行业实际制定具体实施意见。建立中期评估机制,对规划的完成情况及落实过程中出现的新问题、新情况加强动态跟踪,必要时按程序对规划内容进行调整。行业组织充分发挥连接企业与政府的桥梁作用,及时反馈规划实施问题和建议。
(二)加强政策协同
充分发挥规划引领作用,加强财税、金融、投资、进出口、能源、生态环境、自然资源、价格等政策与产业政策的协同配合。各级投资主管部门、自然资源主管部门把规划作为投资项目核准、备案以及用地用海审批的重要依据。对规划涉及的化工园区、基地、示范项目、重大工程等布局建设应落实区域“三线一单”生态环境分区管控要求,相关开发建设规划和建设项目应依法开展环境影响评价。充分利用现有资金渠道,支持规划涉及的重大工程。深化产融合作,发挥国家产融合作平台作用,通过金融服务、股权投资等方式,积极支持符合规划的项目。积极运用国际通行规则,营造公平竞争市场环境。加强知识产权保护和服务。
(三)强化人才保障
引导高校根据原材料工业发展需要优化学科专业布局,扩大矿山开采、冶金、材料、化学等学科专业人才培养规模。深化新工科建设,优化相关领域专业结构。开展原材料工业重点领域人才需求摸底,建设产业人才大数据平台和专家信息库。加强急需紧缺工程师和技术技能人才培养,实施职业教育提质培优计划。加大海外高层次团队、人才引进和服务保障力度。实施新材料人才培养计划,持续组织新材料领域人才出国(境)、国内培训。
(四)加大宣传引导
充分利用各种媒介,采取多种形式,加强对规划内容、实施进展和典型经验的宣传报道。制定精细化产业政策,消除社会将原材料工业“一刀切”列入“两高一资”行业的误区,切实增强行业自信,引导产城共融发展,为原材料工业高质量发展营造良好舆论氛围。充分发挥行业协会、专业机构作用,加强规划的宣贯、落实。
2022中国(湖南)砂石及尾矿与建筑固废处理技术装备展览会
时间:2022年4月13-15日
地点:长沙国际会展中心
指导单位:
中国砂石协会
湖南省自然资源厅
主办单位:
湖南省砂石协会
承办单位:
企阳展览策划(北京)有限公司
咨询:
189—7315—7370 (范主任)
注明:本文章来源于互联网,如侵权请联系客服删除! 2022成都国际砂石、尾矿及建筑废弃物处理技术与装备展览会-www.sszexpo.com